霍啟剛 申報

霍啟剛申報 35 物業冠絕立法會!遍布全球做「包租公」 內媒大讚:對郭晶晶絕對坦誠

即時財經

廣告

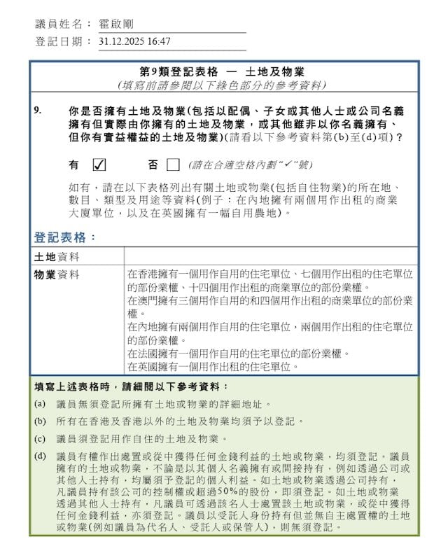
新一屆立法會議員利益申報陸續公開,體育、演藝、文化及出版界議員霍啟剛的資產清單成為全城焦點。翻查紀錄,霍啟剛今屆詳細列出共持有 35 個 房地產物業,數量不但冠絕全體議員,更超越特首及一眾司局長。相比上屆僅籠統申報「在多地擁有物業」,今次的高度透明引發熱議。
霍啟剛 申報 (圖片來源:資料圖片)
(圖片來源:資料圖片)

全球置業:香港 22 間 澳門 7 間

霍啟剛的「磚頭王國」版圖遼闊。申報顯示,他在香港持有 22 個物業、澳門 7 個、內地 4 個,遠至英國及法國亦各持有 1 個。在這 35 個物業中,多達 28 個用於出租,僅 7 個作自用,被網民戲稱為「全球包租公」。值得留意的是,其中 31 個物業屬「持有部分業權」,市場推測這意味著大部份資產是與妻子**「跳水皇后」郭晶晶**或其他家族成員共同持有。

霍啟剛 申報 (圖片來源:資料圖片)
(圖片來源:資料圖片)

內媒解讀:身正不怕影子斜

對於這份「富可敵國」的申報表,內地官媒及網民反應正面。輿論並未聚焦於仇富,反而大讚霍啟剛「身正不怕影子斜」,形容這是毫無保留的財產公示,被外界解讀為**「對婚姻的絕對坦誠」**,完美配合其愛妻號的人設。

自住淺水灣獨立屋 市值逾 1.6 億

在眾多物業中,最矚目的當屬霍啟剛一家五口居住的淺水灣海灘道獨立屋。該豪宅樓高三層,每層約 3,000 呎,設有私人花園及泳池,面向淺水灣海灘,市值估計超過 1.6 億港元,盡顯霍家長孫的氣派。

核心資料表:霍啟剛 (立法會樓王) 物業版圖

地區 數量 用途分佈 備註
香港 22 個 大部分出租 包括市值 $1.6 億 淺水灣獨立屋 (自用)。
澳門 7 個 投資/出租 霍家在澳門深耕多年 (澳娛背景)。
內地 4 個 投資/自用 配合大灣區發展。
英國 1 個 海外資產 霍啟剛曾留學英國 (牛津)。
法國 1 個 海外資產
總計 35 個 28 出租 / 7 自用 31 個屬聯名/部分業權 (涉郭晶晶)。

免責聲明:本專頁刊載的所有投資分析技巧,只可作參考用途。市場瞬息萬變,讀者在作出投資決定前理應審慎,並主動掌握市場最新狀況。若不幸招致任何損失,概與本刊及相關作者無關。而本集團旗下網站或社交平台的網誌內容及觀點,僅屬筆者個人意見,與新傳媒立場無關。本集團旗下網站對因上述人士張貼之資訊內容所帶來之損失或損害概不負責。

圖片來源:資料圖片